The Asus ROG STRIX Z490-E is an ATX motherboard for 10th Gen Intel Core processors (code named Comet Lake). It offers a full range of features, a good mix of I/O ports, and solid build quality.
In terms of connectivity, this board is well rounded. It has HDMI 1.4b and DisplayPort 1.4 video output for use with the Intel graphics built into the CPU - a great backup option, in case the dedicated video card in a system isn't working. It also has both analog and digital audio outputs, gigabit Ethernet, WiFi 6, Bluetooth 5.0, and ten USB ports across a mix of speeds (including one Type C port).
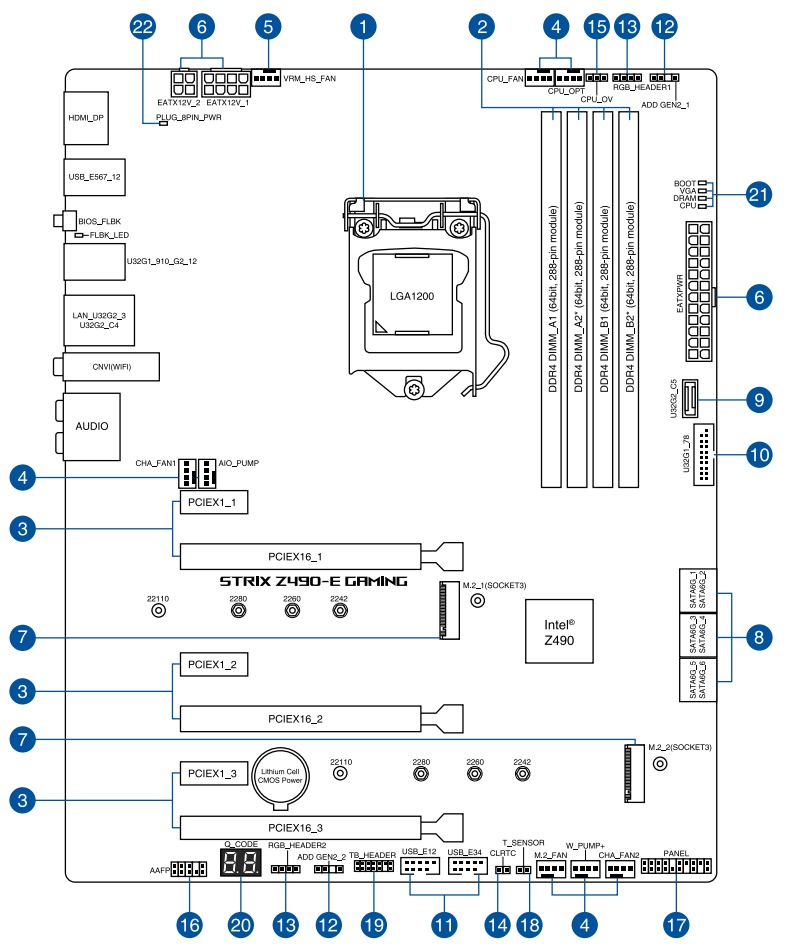
Internally it has four DDR4 slots for memory, allowing up to 128GB of 2933MHz RAM. Drive connectivity includes six SATA III ports plus two M.2 slots. For expansion cards, there are six total PCI-Express slots in varying sizes. SLI and Crossfire are supported as well, though when two video cards are installed the PCI-E slots they are in run at x8 speed rather than x16.
In terms of connectivity, this board is well rounded. It has HDMI 1.4b and DisplayPort 1.4 video output for use with the Intel graphics built into the CPU - a great backup option, in case the dedicated video card in a system isn't working. It also has both analog and digital audio outputs, gigabit Ethernet, WiFi 6, Bluetooth 5.0, and ten USB ports across a mix of speeds (including one Type C port).
Internally it has four DDR4 slots for memory, allowing up to 128GB of 2933MHz RAM. Drive connectivity includes six SATA III ports plus two M.2 slots. For expansion cards, there are six total PCI-Express slots in varying sizes. SLI and Crossfire are supported as well, though when two video cards are installed the PCI-E slots they are in run at x8 speed rather than x16.
Model: Asus Asus ROG STRIX Z490-E GAMING
Specifications
| Socket | 1200 |
| CPU Compatibility | Comet Lake-S |
| Form Factor | ATX |
| Chipset Manufacturer | Intel |
| Chipset | Z490 |
| Front Side Bus | DMI 3.0 |
| Wired Network Connectivity | 2.5G Networking + WiFi 6 |
| Network Controller | Intel I225-V + Intel AX201 |
| Audio Controller | Onboard Realtek S1220A HD Audio |
| Cooling System | Heatsink |
| Color | Black |
Memory Support | |
| Type | DDR4 |
| Maximum Speed | 2933 MHz |
| Number of Slots | 4 |
| Maximum Size per Slot | 32 GB |
| Maximum Amount Supported | 128 GB |
Onboard Video | |
| Chipset Manufacturer | Intel |
| Processor Type | CPU Dependant |
| Maximum Resolution | 4096 x 2304 |
| Maximum HDMI Resolution | 4096x2160 |
| Maximum DisplayPort Resolution | 4096x2304 |
| HDMI | 1 |
| HDMI Version | 1.4b |
External Connections | |
| USB 2.0 | 4 |
| USB 3.2 Gen 1 (USB 3.0) | 2 |
| USB 3.2 Gen 2 (USB 3.1) | 3 |
| USB 3.2 Type C | 1 |
| Audio Out | Surround Sound (7.1) |
| Audio In | Line-In/Microphone |
| S/PDIF | Optical |
| LAN (RJ45) | 1 |
| Wireless Antenna Port | Yes |
Internal Connections | |
| USB 2.0 | 2 (providing 4 ports) |
| USB 3.2 Gen 1 (USB 3.0) | 1 |
| USB 3.2 Gen 1 Type C | 1 |
| SATA III 6.0Gbps | 6 |
| M.2 Connector | 2 |
| M.2 Support | 1x 42-110mm NVMe & SATA, 1x 42-110mm NVMe |
SATA Controllers | |
| SATA III 6.0Gbps Controller 1 | Intel Z490 |
Expansion Slots | |
| Slot 1 | PCI Express 3.0 x1 |
| Slot 2 | PCI Express 3.0 x16 |
| Slot 3 | Slot not available on this board |
| Slot 4 | PCI Express 3.0 x1 |
| Slot 5 | PCI Express 3.0 x8 in a x16 size |
| Slot 6 | PCI Express 3.0 x1 |
| Slot 7 | PCI Express 3.0 x4 in a x16 size |
Additional Information | |
| SLI Compatible | Yes |
| Crossfire Compatible | Yes |
| RAID Support | 0/1/10/5 |
| Bluetooth | Yes (5.0) |
| Dual GPU Slot Spacing | 3-Slot |
| Integrated IO Shield | Yes |
BIOS Features | |
| UEFI BIOS | Yes |
| EZ Flash | Yes |
| OC Profiles | Yes |
Dimensions | |
| Height | 305 mm (12.0 in) |
| Width | 244 mm (9.6 in) |
| Net Weight | 1.024 kg (2.3 lbs) |