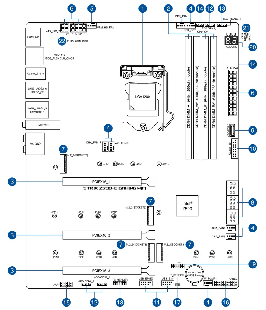
The Asus ROG STRIX Z590-E WIFI is an ATX motherboard for 10th and 11th Gen Intel Core processors. It offers a full range of features, a good mix of I/O ports, and solid build quality.
In terms of connectivity, this board is well rounded. It has HDMI 1.4b and DisplayPort 1.4 video output for use with the Intel graphics built into the CPU - a great backup option, in case the dedicated video card in a system isn't working. It also has both analog and digital audio outputs, 2.5Gb Ethernet, WiFi 6e, Bluetooth 5.2, and ten USB ports across a mix of speeds (including two Type C ports).
Internally it has four DDR4 slots for memory, allowing up to 128GB of 3200MHz RAM. Drive connectivity includes six SATA III ports plus four M.2 slots, though some of those share resources with PCI-Express slots. Speaking of expansion, there are three PCIe slots in varying sizes. If an 11th Gen CPU is used, the primary and secondary PCIe slots will run at Gen4 speed, as will two of the M.2 drive slots. The slot spacing works for dual video cards as well, but please note that when anything is installed in the secondary slot it will cause the primary slot to drop to x8 lanes. Additionally, if the second M.2 slot is used then it will cause the secondary PCIe slot to drop to x4 lanes.
In terms of connectivity, this board is well rounded. It has HDMI 1.4b and DisplayPort 1.4 video output for use with the Intel graphics built into the CPU - a great backup option, in case the dedicated video card in a system isn't working. It also has both analog and digital audio outputs, 2.5Gb Ethernet, WiFi 6e, Bluetooth 5.2, and ten USB ports across a mix of speeds (including two Type C ports).
Internally it has four DDR4 slots for memory, allowing up to 128GB of 3200MHz RAM. Drive connectivity includes six SATA III ports plus four M.2 slots, though some of those share resources with PCI-Express slots. Speaking of expansion, there are three PCIe slots in varying sizes. If an 11th Gen CPU is used, the primary and secondary PCIe slots will run at Gen4 speed, as will two of the M.2 drive slots. The slot spacing works for dual video cards as well, but please note that when anything is installed in the secondary slot it will cause the primary slot to drop to x8 lanes. Additionally, if the second M.2 slot is used then it will cause the secondary PCIe slot to drop to x4 lanes.
Model: Asus ROG STRIX Z590-E GAMING WIFI
Specifications
| Socket | 1200 |
| CPU Compatibility | Rocket Lake |
| Form Factor | ATX |
| Chipset Manufacturer | Intel |
| Chipset | Z590 |
| Front Side Bus | DMI 3.0 |
| Wired Network Connectivity | Dual 2.5G Networking + WiFi 6e |
| Network Controller | Intel I225-V + Intel AX210 |
| Audio Controller | Onboard Realtek ALC4080 HD Audio |
| Cooling System | Heatsink |
| Color | Black |
Memory Support | |
| Type | DDR4 |
| Maximum Speed | 3200 MHz |
| Number of Slots | 4 |
| Maximum Size per Slot | 32 GB |
| Maximum Amount Supported | 128 GB |
Onboard Video | |
| Chipset Manufacturer | Intel |
| Processor Type | CPU Dependant |
| Maximum Resolution | 5120x2880 |
| Maximum HDMI Resolution | 4096x2160 |
| Maximum DisplayPort Resolution | 5120x2880 |
| HDMI | 1 |
| HDMI Version | 2.0 |
| DisplayPort | 1 |
| DisplayPort Version | 1.4 |
External Connections | |
| USB 2.0 | 2 |
| USB 3.2 Gen 1 (USB 3.0) | 4 |
| USB 3.2 Gen 2 (USB 3.1) | 2 |
| USB 3.2 Type C | 1 |
| USB 3.2 Gen 2x2 Type C | 1 |
| Audio Out | Surround Sound (7.1) |
| Audio In | Line-In/Microphone |
| S/PDIF | Optical |
| LAN (RJ45) | 2 |
| Wireless Antenna Port | Yes |
Internal Connections | |
| USB 2.0 | 2 (providing 4 ports) |
| USB 3.2 Gen 1 (USB 3.0) | 1 |
| USB 3.2 Gen 2 Type C | 1 |
| SATA III 6.0Gbps | 6 |
| M.2 Connector | 4 |
| M.2 Support | 2x 42-110mm NVMe (Gen4), 1x 42-110mm NVMe (Gen3), 1x 42-80mm NVMe (Gen3) & SATA |
| TPM (module sold separately) | 1 |
| Compatible TPM | Asus TPM-SPI |
SATA Controllers | |
| SATA III 6.0Gbps Controller 1 | Intel Z590 |
Expansion Slots | |
| Slot 1 | Slot not available on this board |
| Slot 2 | PCI Express 4.0 x16 |
| Slot 3 | Slot not available on this board |
| Slot 4 | Slot not available on this board |
| Slot 5 | PCI Express 4.0 x8 in a x16 size |
| Slot 6 | Slot not available on this board |
| Slot 7 | PCI Express 3.0 x4 in a x16 size |
Additional Information | |
| SLI Compatible | Yes |
| Crossfire Compatible | Yes |
| RAID Support | 0/1/10/5 |
| Bluetooth | Yes (5.2) |
| Dual GPU Slot Spacing | 3-Slot |
| Integrated IO Shield | Yes |
BIOS Features | |
| UEFI BIOS | Yes |
| EZ Flash | Yes |
| OC Profiles | Yes |
Dimensions | |
| Height | 305 mm (12.0 in) |
| Width | 244 mm (9.6 in) |
| Net Weight | 1.024 kg (2.3 lbs) |
First M.2 slot is disabled with 10th Gen processor.
Second M.2 slot operates at Gen3 speed with 10th Gen processor.
Second M.2 slot shares resources with first two PCIe slots. Using it makes the top PCIe slot operate at x8, and the middle PCIe slot operate at x4.
Bottom PCIe slot shares resources with SATA ports 5&6. Using SATA ports 5&6 require this PCIe slot to run at x2 instead of x4.